Odoo Migration Process Map¶
Migration Overview¶
This document outlines the complete migration process from legacy systems to Odoo Enterprise, including all phases, team responsibilities, and key deliverables.
Visual Migration Overview¶
The following diagram illustrates the complete Odoo Contact Migration phases and their sequential flow:

Figure 1: Complete Odoo Contact Migration Implementation Roadmap
Diagrams are illustrative
Use them to align teams; the detailed steps remain in the phase sections below.
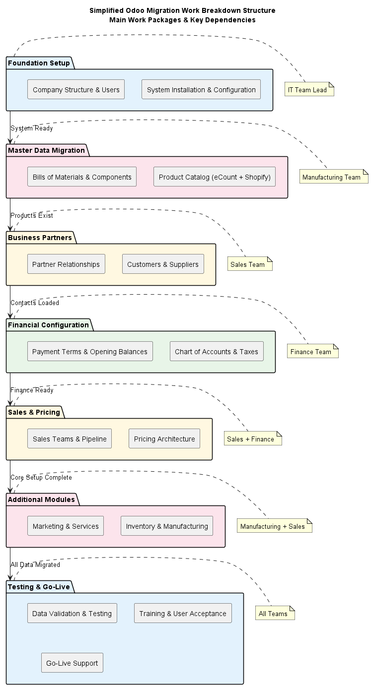
Work Breakdown Structure (WBS) - Team Responsibilities¶
The following diagram shows the detailed work breakdown structure with team responsibilities across all migration phases:

Figure 2: Work Breakdown Structure - Team Responsibilities & Dependencies
Migration Phases¶
Initial System Preparation¶
- Duration: 2-3 weeks
- Team: IT Infrastructure
- Key Activities:
- Odoo installation and configuration
- Database setup and optimization
- User access and security configuration
- Integration point identification
Company and Team Structure Setup¶
- Duration: 1-2 weeks
- Team: Finance, IT
- Key Activities:
- Multi-company configuration
- Chart of accounts setup
- User groups and access rights
- Basic system parameters
Core Master Data Migration¶
- Duration: 3-4 weeks
- Team: Manufacturing, IT
- Key Activities:
- Product catalog migration
- Bill of materials setup
- Supplier information
- Product categories and attributes
Contacts and Partners¶
- Duration: 2-3 weeks
- Team: Sales, IT
- Key Activities:
- Customer data migration
- Partner categorization
- Contact relationship mapping
- Communication preferences
Finance and Accounting Setup¶
- Duration: 2-3 weeks
- Team: Finance, IT
- Key Activities:
- Pricing structure implementation
- Payment terms configuration
- Tax settings and compliance
- Financial reporting setup
Sales and Pricelists¶
- Duration: 2-3 weeks
- Team: Sales, Finance
- Key Activities:
- Sales process configuration
- Pricelist implementation
- Sales team setup
- Pipeline management
Additional Functional Areas¶
- Duration: 3-4 weeks
- Team: Manufacturing, Sales
- Key Activities:
- Inventory management setup
- Marketing campaign configuration
- ABS integration implementation
- Custom module development
Data Validation and Integrity Checks¶
- Duration: 1-2 weeks
- Team: All teams
- Key Activities:
- Data quality verification
- Business process validation
- Integration testing
- Performance optimization
User Training and Acceptance Testing¶
- Duration: 2-3 weeks
- Team: All teams
- Key Activities:
- User training sessions
- Process documentation
- Acceptance testing
- Feedback collection
Go-Live Preparation¶
- Duration: 1 week
- Team: All teams
- Key Activities:
- Final system testing
- Data backup and validation
- Go-live checklist completion
- Support team preparation